守正创新 智领未来|“视听观潮·企业远航”计划正式启航

发布日期:2026-04-13 10:50

【编者按】 

在数字化、智能化浪潮推动广电媒体系统性变革的时代背景下,广电视听产业正迈向高质量发展的新阶段。为深入贯彻落实全国广播电视工作会议精神,更好发挥广播电视规划院主办的国家级专业科技期刊与融媒平台服务行业发展的使命任务,今日,“视听观潮·企业远航”计划正式启航。

面对视听科技快速迭代与内容供给的持续繁荣,行业领军企业如何将前沿技术实践转化为行业标准与学术资产?如何进一步提升在主流舆论场和技术领域的话语权?如何精准把握视听行业走向,精细化宣传技术产品和方案?

依托《广播与电视技术》50年深耕与《影视制作》30年积累,“中国视听融媒”正式推出“视听观潮·企业远航”服务体系。该体系以“期刊凝练思想,平台放大声量”为核心导向,打通技术流与内容流,致力于为企业提供从“知识获取”到“品牌输出”的全链路解决方案,服务行业创新大局。

一、聚力三大维度,构筑产业发展核心引擎

 深度沉淀·打造企业“科技智库”与“宣传高地”

以前沿性、权威性、创新性为企业提供技术热点论证与趋势研判

将技术实践转化为行业标准与学术资源

《广播与电视技术》——国家广电总局主管、广播电视规划院主办的国家级专业科技期刊,1974年创刊,先后荣获国家期刊奖“百种重点期刊”称号,位列“中国期刊方阵”“双效”期刊阵容,入选“庆祝中华人民共和国成立70周年精品期刊展”“北方精品期刊展”,是中宣部指定入选国家版本馆展示书目期刊,国家广电总局首批认定学术期刊。

作为广电行业历史最悠久、覆盖技术领域最齐全的权威期刊,《广播与电视技术》始终秉承“汇聚业内精华,传播先进技术”办刊宗旨,长期深耕网络视听、内容制播、有线网络、无线覆盖、卫星传输、广电5G、安全播出、监测监管等广电视听行业专业科技领域,开设了一大批特色精品专题专栏。

2026年,《广播与电视技术》计划开设“十五五”专栏,拟邀请行业内外的领导、专家畅谈“十五五”工作思路和发展路径,凝聚发展共识,为服务支撑广电视听行业系统性变革和高质量发展贡献期刊媒体的力量。

栏目设置一览

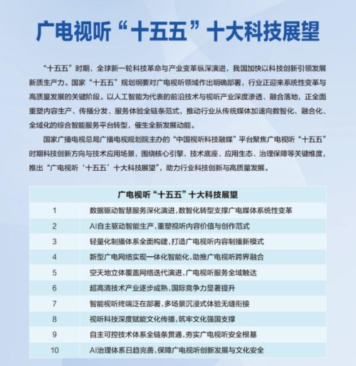
连续多年举办业界知名的年度“十佳优秀论文评选”和“广电视听十大科技展望”品牌活动,积极推进媒体深度融合发展。

 

《广播与电视技术》期刊引导力、传播力、影响力、公信力稳居行业前列,创刊50余年来服务百余家国内外领先企业,以全方位专业服务助力企业打造“科技智库”与“宣传高地”。

合作服务一览

温度赋能·以行业内容引擎打造“视听观潮”

以趋势研判、创新激发为核心

通过“视听观潮”全媒体品牌

为企业提供内容创作的灵感引擎与表达赋能

《影视制作》——创刊于1994年,2013年获中国出版政府奖期刊奖提名奖、2019年入选“庆祝中华人民共和国成立70周年精品期刊展”、2022年入选国家版本馆展示书目期刊。

作为国内唯一的国家级影视制作专业期刊,立足“技术+艺术”的深度融合,聚焦广电视听精品内容生产,栏目覆盖前期拍摄、后期制作、虚拟制作、音频技术、视效动画等全流程,可为机构提供趋势研判、激发技术创新灵感,提升广电视听行业整体制播水平。

2026年,为进一步服务支撑广电媒体系统性变革,《影视制作》新开设“变革与重塑”重点栏目,致力于通过技术创新赋能艺术表达,助力构建广电视听创作传播新格局。

栏目设置一览

合作服务一览






从AI大模型到虚拟拍摄,从超高清拍摄到轻量化制作,从前沿理论到一线实战,影视制作视听观潮系列专栏与“新质与未来”影像创作论坛年度市场活动将持续发挥国家级期刊平台优势,打通“技术+艺术”全链路。

广度链接·打通直达全行业的权威传播渠道


以全媒体矩阵、精准触达

为企业提供面向全行业的品牌宣传出口

中国视听科技融媒以“移动优先、全媒体协同”为指引,打造行业首个一站式科技信息服务平台,依托国家广播电视总局广播电视规划院资源优势,以“广电猎酷”微信小程序/网站lieku.cn为载体,面向广电视听行业从业者提供科技资讯、研究报告、电子期刊、标准精准查询及解读等科技信息服务。

平台已上线2万余篇期刊论文、150余份科技报告、690余条国家/行业技术标准规范,并开通广电视听科技知识问答大模型“智问答”,助力广电视听科技工作者随时随地获取行业动态、提升科学素养、提高科技技能,成为广电视听科技工作者的日常得力助手。

两刊协同融媒平台,实现全国31个省(区、市)广电局、广播电视台融媒体中心、广电网络公司、监测监管机构及网络视听平台的全覆盖精准触达。

合作服务一览


二、权威技术支撑,厚植视听科技创新沃土

“企业远航”计划的底气,源于扎实过硬的国家级科研检验能力。平台深度依托3大国家广播电视总局重点实验室及7个行业第三方检测实验室,为企业创新提供坚实的技术后盾:

强基固本: 依托8K超高清、融合制播与网络技术等实验室,紧扣总局部署,开展标准制定、新技术验证评估;

守牢底线: 依托广播电视行业安全技术、网络安全测评等实验室,全面支撑播控平台、传输网络等安全播出保障能力认定与风险防范;

精准检测: 依托视音频测试、电磁兼容与安全、宽带网络等实验室,以符合国际标准的测试环境,提供权威评估认证;

数据赋能: 依托中国视听大数据(CVB)系统,发布客观真实数据,以大数据支撑行业科学决策与高质量发展。

3大国家广播电视总局重点实验室



8K超高清标准研究与测试国家广播电视总局重点实验室

紧密围绕总局关于推进超高清电视发展的总体部署和工作要求,开展8K超高清标准制定、测试验证和技术研究工作,为总局制定相关技术政策、推进超高清电视发展持续提供技术支撑。


视听媒体收视大数据研究与应用总局重点实验室

围绕视听媒体收视大数据,开展收视数据调查自主知识产权核心技术研究,建立收视数据调查技术体系,为总局制订相关技术政策、开展技术试验、推进应用实施等提供技术支撑。


广播电视行业安全技术研究国家广播电视总局重点实验室

开展广播电视和网络视听节目服务的网络安全研究、规划、保障体系、标准和测试技术研究工作,为总局网络安全管理工作提供技术支撑,为行业相关单位网络安全保障提供技术支持和咨询服务。


7个行业第三方检测实验室



融合制播与网络技术实验室

致力于媒体融合制播和网络技术研究、系统规划和标准研究工作,针对云平台、人工智能等开展新技术、新业务的研究、验证和评估测试,为行业提供技术咨询服务。



视音频测试实验室

实验室拥有经验丰富技术过硬的专业团队、符合ITU标准的视频音频主观评价环境和系统,以及先进的视音频测试分析系统等。主要从事广播电视和网络视听领域的视音频检测和咨询业务。



广播电视宽带网络技术研究实验室

面向智慧广电网络和安全播出工程,主要开展广播电视干线传输技术、数据网络技术、宽带接入技术、5G核心网、5G承载网等研究工作,以及相关的评估测试、委托测试、招标测试、工程验收测试和中国广电产品认证测试工作。



有线电视双向交互系统实验室

主要为行业网络运营商提供网络、系统、设备的评估测试、中国广电认证测试、标准符合性测试、委托测试、招标测试、重大项目的验收测试等,为广大网络设备生产、集成商和运营商提供全方位的测试服务。


网络安全测评实验室

开展广播电视系统、网络及设备安全检测、认证、风险评估、渗透测试、等级保护差距分析;支撑总局开展电视台播控、IPTV集成播控平台、广播电视传输网络等系统安全播出保障能力及数据安全服务能力认定工作;开展总局及行业重点信息系统、网站网络安全季度巡检。


电磁兼容与安全实验室

广电行业唯一的从事广电电磁兼容与安全测试的实验室,包括电磁兼容(EMC)测试系统、终端无线性能(OTA)测试系统与环境测试系统。自建成以来,实验室始终专注于广播电视领域系统和设备的电磁兼容、无线性能及环境等评估检测、技术研究与标准制定工作。


国家数字电视系统测试实验室

包括地面数字电视广播(DTMB)系统测试实验室和卫星系统测试实验室。主要开展无线广播电视和移动通信系统及设备的技术评估和测试,并已具备第五代移动通信(5G)系统端到端测试评估能力。

三、汇聚优质媒体资源,筑牢矩阵化传播根基

行业引领力:依托视听领域权威背景,汇聚政、产、学、研、用各界专家资源,提供高站位、多维度的行业洞察与政策解读。

社会影响力:坚持“内容为王+渠道制胜”,以学术期刊的深度结合融媒矩阵的广度,引导公众聚焦视听领域热点,唱响行业发展主旋律。

资源整合力:全面贯通政策、技术、内容、学术全链条,为行业重大活动、重要技术发布构建全方位、立体化的支撑体系。

潮起海天阔,扬帆正当时。“视听观潮·企业远航”计划将始终坚持正确政治方向、舆论导向和价值取向,以国家级行业平台的担当作为,与广大视听企业一道,共同绘就大视听产业繁荣发展的新画卷。

【联系咨询】

欢迎广大广播电视、网络视听、影视演艺行业企事业单位致电咨询,共谋高质量发展新篇章。

联系人:匡燕瑾 刘婧婷

联系电话:010-86096950/ 010-86098727

官方邮箱:gbds@abp2003.cn; yszz@abp2003.cn